库存,是电商企业不能回避的问题,也是电商企业的命门。供应链管理上的问题,往往都会体现在库存上,要么是库存过多导致滞销,要么是库存过少导致断货。

库存管理,顾名思义就是管理商品的数量,大的方面我们可以分为销售库存和仓库库存。
销售库存,也可以称之为前台库存,也就是面向用户纬度的库存数量。
仓库库存,同样也可以称之为后台库存,就是面向仓库纬度的库存数量。
销售库存和仓库库存,具体的细节我们放在后面文章中介绍。
影响仓库库存的行为,***主要的就是入库、出库。
入库就是增加了多少商品数量,常见的有采购入库、退货入库、调拨入库、生产入库、盘盈入库、其他入库等;
出库就是减少了多少商品数量,常见的有销售出库、采购退货出库、调拨出库、盘亏出库、其他出库等。
为了更好的说明商品出入库(库存管理)的内容,按照流程来,我们会先介绍一下仓库内的基础业务,包括货位介绍、调拨业务、盘点业务。
一、货位介绍
1、业务
仓库为了更好的管理商品,一般都会将仓库分成一个一个货位。这样的话,每次商品入库,都会关联一个货位,商品出库的时候,分拣单上面就会关联商品的货位,这样仓库人员在配货的时候,就可以快速、高效的找到商品的位置。
下面介绍一种货位的分配方式,也算提供一种思路:

上图是一个简单的配货区的平面图,一共可以分成几排,每一排我们分别命名为A、B、C、D、E、F、G、H,每一排都有很多货架,结合每一排的命名,我们给每个货架命名为A01、A02、A03、A04、A05、A06。

上图是一个简单的货架的展示图,这个货架我们命名为A01,一共可以分成四层,每一层我们命名为A01-1、A01-2、A01-3、A01-4,针对每一个货位,对应的我们命名为A01-1-01、A01-1-02、A01-1-03、A01-1-04。
2、原型
(1)货位列表
原型比较简单,这里就不做太多描述,就是一个配置页面,一个展示列表页面,包含***基本的仓库、货位、状态等信息即可满足。

二、调拨
1、业务
调拨主要用于仓库内库存数量的调整,把合适的商品,放在合适的仓库/位置,可以分为仓内调拨和仓间调拨。
仓内调拨:也可以称为库位库存调拨,一般是仓库内部库存的调整。比如将货品从库存充足的货位调拨到库存不足的货位,方便拣货,同时方便管理货位库存。
仓间调拨:也可以称为仓库库存调拨,一般是仓库之间库存的调整。比如将货品从杭州仓调拨到上海仓。
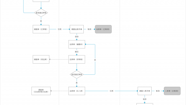
2、流程
调拨业务的流程,主要围绕调拨单的流转,牵涉到业务人员、调出仓库、调入仓库三方,从业务人员创建调拨单,到调拨信息流转到调出仓库创建调拨出库单,再到调拨信息流转到调入仓库创建调拨入库单结束。
(1)业务人员,根据实际需求创建调拨单,并且提交审核
(2)相关人员对调拨单进行审核,如果审核不通过,需要重新编辑提交
(3)调出仓库,根据审核通过的调拨单,创建调拨出库单,当然调拨出库单也可以根据实际情况选择调拨单中的某个或者某几个商品,并且填写实际的出库数量
(4)调入仓库,根据调拨单和出库单,创建调拨入库单,根据实际情况做入库操作
(5)财务结算调拨过程中产生的费用

3、原型(仅供参考)
(1)调拨开单
调拨开单是调拨业务在系统里面的***步,需要先选择***基础的调出仓库和调入仓库,然后选择需要调拨的商品,商品到sku纬度,系统根据规则计算可以调拨的商品数量(具体可调拨数量的计算方法,我们放到后面介绍库存详情的时候统一介绍),维护本次调拨的实际商品数量,选择调入货位(调入货位根据基本信息里面的调入仓库,读取对应仓库的货位信息)。

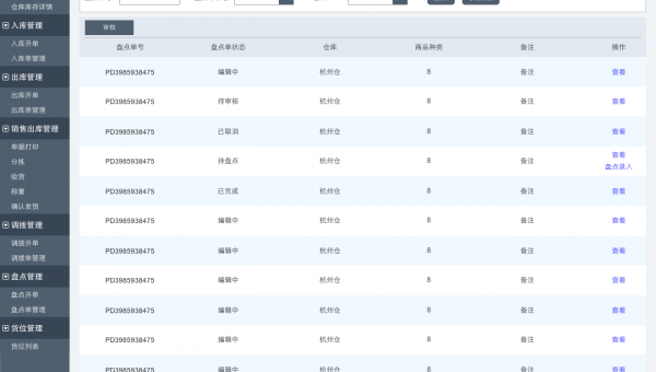
(2)调拨单管理
这里展示了所有的调拨单据,调拨单需要在这里进行审核后,才能进行后续的调出与调入操作。
调拨单的状态:
编辑中:相当于草稿状态,可以对调拨单进行修改,然后提交审核已取消:单据被取消,相当于单据已经作废待审核:已经提交调拨申请,还没有通过审核已审核:调拨申请已经通过,可以进行出库操作待出库:调拨出库单已经生成,但是还没有审核通过部分出库:调拨单里面的部分商品已经出库完成已出库:调拨单里面的所有商品已经出库完成待入库:调拨入库单已经生成,但是还没有审核通过部分入库:调拨单里面的部分商品已经入库完成已完成:调拨单里面的全部商品已经入库完成

三、盘点
1、业务
盘点是指对仓库内的实物库存数量进行全部或部分清点,以确实掌握该期间内货品状况,并因此加以改善,加强管理。
一般的进销存系统,都提供了严格的出入库管理,所以理论上来说,系统的库存数量和仓库的实际库存数量是保持一致的。但是实际操作中,发货时候不可避免会有错漏发,或者不按流程操作的情况,这时候就会出现理论库存和仓库实际库存对不上的情况。
盘点后,如果出现实际库存数据和理论库存数据不一致,会自动生成盘盈入库单和盘亏出库单来调整库存数量。定期盘点既保证了库存数据的准确性,避免超卖等现象,还能及时掌握库存运作出现的问题。
定期盘点既保证了库存数据的准确性,还能及时掌握库存运作出现的问题,避免超卖等现象。盘点后如果库存数据不一致,会生成盘点盈亏单,卖家可以在库存管理界面查看库存变化,或者查看库存台账来检查什么环节造成的库存不准。
2、流程
业务主要围绕盘点单的流转,从业务方创建盘点单开始,到盘点录入,到盘点完成后,自动生成盘盈入库单和盘亏出库单对库存进行修正结束。
(1)业务人员,根据实际需求创建盘点单,并且提交审核
(2)相关人员对盘点单进行审核,如果审核不通过,需要重新编辑提交
(3)仓库人员,根据盘点单对商品进行盘点录入,录入实际的盘点数量
(4)根据盘点数量和库存数量的对比,生成盘盈入库单和盘亏出库单
(5)相关人员对盘盈入库单和盘亏出库单进行审核(如果盘单人员就是审核人员,可以系统默认直接审核通过),对库存进行修正

3、原型(仅供参考)
(1)盘点开单
盘点开单是盘点操作的***环,我们的盘点流程从这里开始, 盘点开单主要用于选择盘点仓库、盘点货品等信息,点击保存/提交审核后即可生成盘点单,可以在盘点单管理界面显示生成的盘点单据。

(2)盘点单管理
主要用于对盘点单进行查询和管理,在这里我们可以对盘点单进行审核、盘点录入等各种操作。
盘点单状态:
编辑中:相当于草稿状态,可以对盘点单进行修改,然后提交审核已取消:单据被取消,相当于单据已经作废待审核:已经提交盘点申请,还没有通过审核待盘点:盘点申请已经审核通过,但是还没有进行盘点录入,可以对盘点单进行盘点录入操作已完成:盘点录入完成,盘点结束

(3)盘点录入
这里主要用于对盘点单进行商品真实数量的录入,业务人员清点完成后,填写实际的库存数量,保存后,盘点录入流程完成,系统会跟新原来的库存数据,如果录入数量与库存数量不一致,系统会自动生成盘盈入库单和盘亏出库单。

本篇主要介绍了仓库内的基础业务,包括货位介绍、调拨业务、盘点业务,之后几篇会相应的介绍直接影响库存数据的入库管理和出库管理,***后会整体介绍针对用户纬度的销售库存详情和针对仓库纬度的仓库库存详情。欢迎感兴趣的各位一起交流。
如果你想真正推动你的线上业务,吸引人们到你的网站是不够的。你需要的是让他们对你感兴趣,以让他们阅读你更多的信息并持续关注你。

拥有一个漂亮的网站设计,提供有趣的内容将大大有助于访客留在您的网页上。然而,你肯定需要使用更多的方法以提高您的网站的效率:
1、确保网站可能的***高装载速度
许多用户在打开一个页面的耐心只有三秒,所以如果你的页面需要这么很长的时间出现,你会失去潜在客户。使用一切解决方案来优化您的网站,以提高加载速度,而不失去其吸引力。请记住,视频和高分辨率图片需要更长时间才能加载,但它们是必要的,因为视觉内容提供回报也是***佳的。尝试找到速度和质量的***平衡,并优化这种类型的内容为手机用户考虑到他们的使用。
2.个性化用户的体验
如果您运营的是电子商务网站,您需要提供高品质的搜索和建议功能,帮助您的客户快速找到他们感兴趣的产品。您为您网站集成的任何个性化都是一个很好的补充,因为它会增强用户体验,并提高他们对您的品牌的爱好。
3.确保您的网站的每一块都是由专业人士制作的
虽然有很多DIY网站建设平台,但用他们创建的页面将永远看起来不像专业人士设计的那样好。现在,一个网站比一个实际的办公室更重要,因为更多的消费者能够从网络上找到你。为了给他们带来***好的印象,你需要确保不仅是页面的设计看起来专业,内容也必须是***高的质量。当您发布视频时,使用来自专业摄影师或设计师的***图像和视频。
4.开发独特的布局
导航的简易性是影响用户网站体验的另一个重要因素。你应该让你的页面看起来很有趣,所以它不像一个标准设计的复制品,但也不要太夸张,让人们可以轻松找到他们。可以对您的网站设置一个测试方案,然后看看哪个方案是***好的。
